英国365集团官网
股票代码
688289
EN
(新)OA系统
(旧)OA系统
企业邮箱
招采平台
新闻
产品
首页
走进英国365集团官网
企业简介
生长历程
企业文化
公司要闻
媒体关注
社会责任
视频中心
产品中心
试剂
艾滋系列
病毒性肝炎系列
生殖熏染与遗传系列
儿科熏染系列
呼吸道熏染系列
核酸血液筛查系列
核酸提取系列
药物基因组个体化检测系列
科研系列
生化系列
仪器
自动加样系统
全自动核酸提取系统
实时荧光定量PCR剖析系统
全自动分杯分液处置惩罚系统
移动分子诊断系统
高通量测序系统
核酸检测一体机
基因检测服务
肿瘤个体化用药
肿瘤易感
肿瘤早筛
出生缺陷
慢病管理
危重熏染
整体解决计划
分子实验室整体解决计划
精准诊疗中心整体解决计划
大规模核酸筛查计划
科研服务
二代测序服务
生物信息剖析服务
博士后招收与科研合作服务
第三方医学磨练服务
研发实力
专家团队
手艺平台
立异平台
立异效果
服务中心
质量包管
手艺支持
手艺文章
常见问题
在线咨询
质检物流盘问
人力资源
人才生长
加入我们
英国365集团官网之家
投资者关系
暂时通告
按期报告
联系英国365集团官网
导航栏
走进英国365集团官网
为全天下人民提供用得起、用得好的精准诊疗手艺、产品和服务
走进英国365集团官网
企业简介
生长历程
企业文化
公司要闻
媒体关注
社会责任
视频中心
首页
>
走进英国365集团官网
>
公司要闻
新闻检索
选择类型
公司新闻
媒体关注
连忙搜索
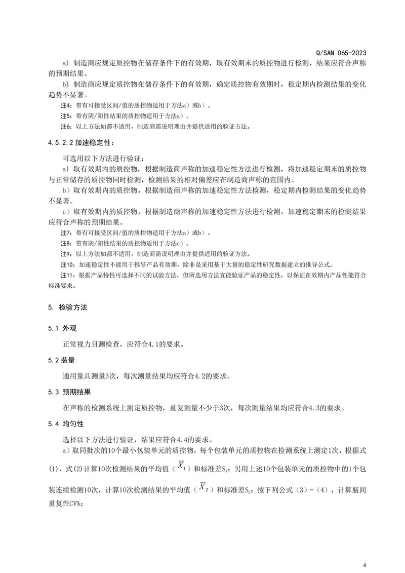
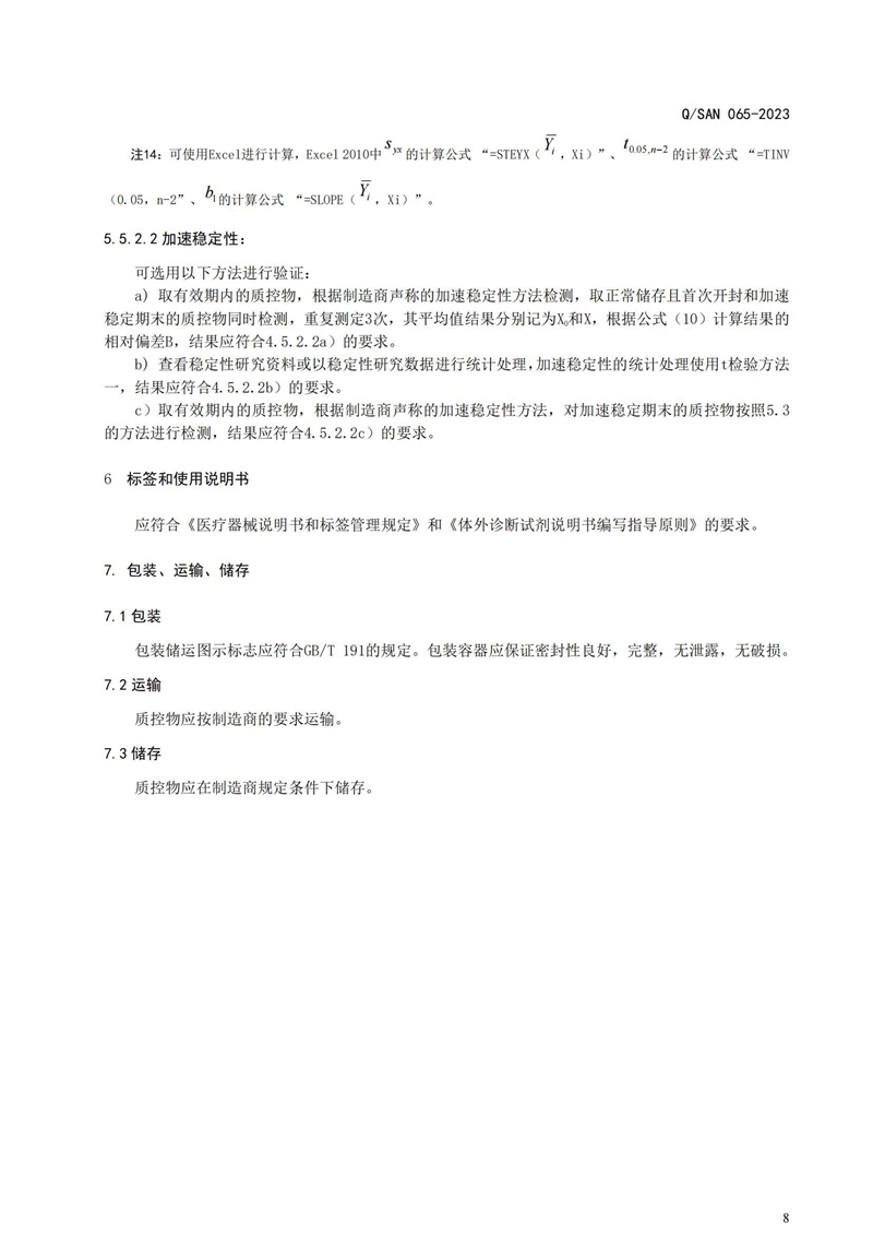
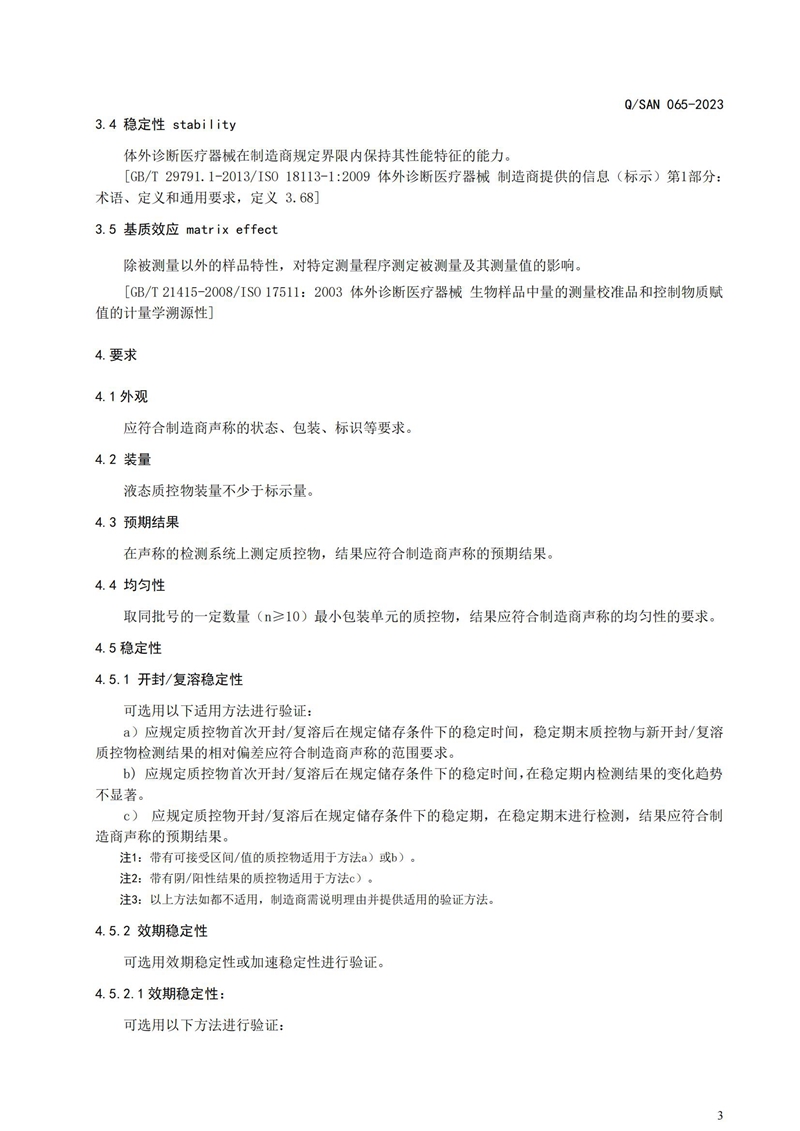
体外诊断试剂用质控物通用手艺要求
2024-08-20 16:33
分享到:
上一篇:
血液核酸筛查系统性能评价标准的评估
下一篇:
一图看懂英国365集团官网生物2024年半年报
返回列表页
网站地图