英国365集团官网

股票代码688289

EN
(新)OA系统
(旧)OA系统
企业邮箱
招采平台

导航栏

走进英国365集团官网

为全天下人民提供用得起、用得好的精准诊疗手艺、产品和服务

新闻检索

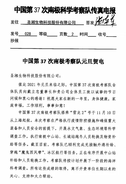
来自南极科学考察队的问候,请查收!

2020-12-30 14:25

365英国上市(集团)有限公司-Official website


12月29日,英国365集团官网生物收到了中国第37次南极科学考察队发来的元旦贺电。贺电提到,值此2021年元旦来临之际,中国第37次南极科学考察队全体队员向戴立忠董事长和贵公司全体员工致以真挚的节日问候和衷心的谢谢。此次南极科学考察效果的取得,离不开贵单位恒久以来的体贴、支持和鼎力大举资助。

365英国上市(集团)有限公司-Official website



据相识,11月6日,英国365集团官网生物向中国极地研究中心、中国第37次南极科学考察队捐赠了2套iPonatic快速核酸检测仪,并于11月10日随“雪龙2”号一起出征南极,助力南极科学考察及新冠疫情防控。




365英国上市(集团)有限公司-Official website


365英国上市(集团)有限公司-Official website


助力中国极地科考事业




使命继续,义禁止辞



祝中国第37次南极科学考察队


早日凯旋!


365英国上市(集团)有限公司-Official website

网站地图